您当前的位置: 首页>区水利局>政务公开>法定主动公开内容 > 其他法定主动公开信息

索 引 号:
11500157MB0B97922A/2026-00041
发文字号:
发布机构:
区水利局
成文日期:
2026-03-06
发布日期:
2026-03-06
标  题
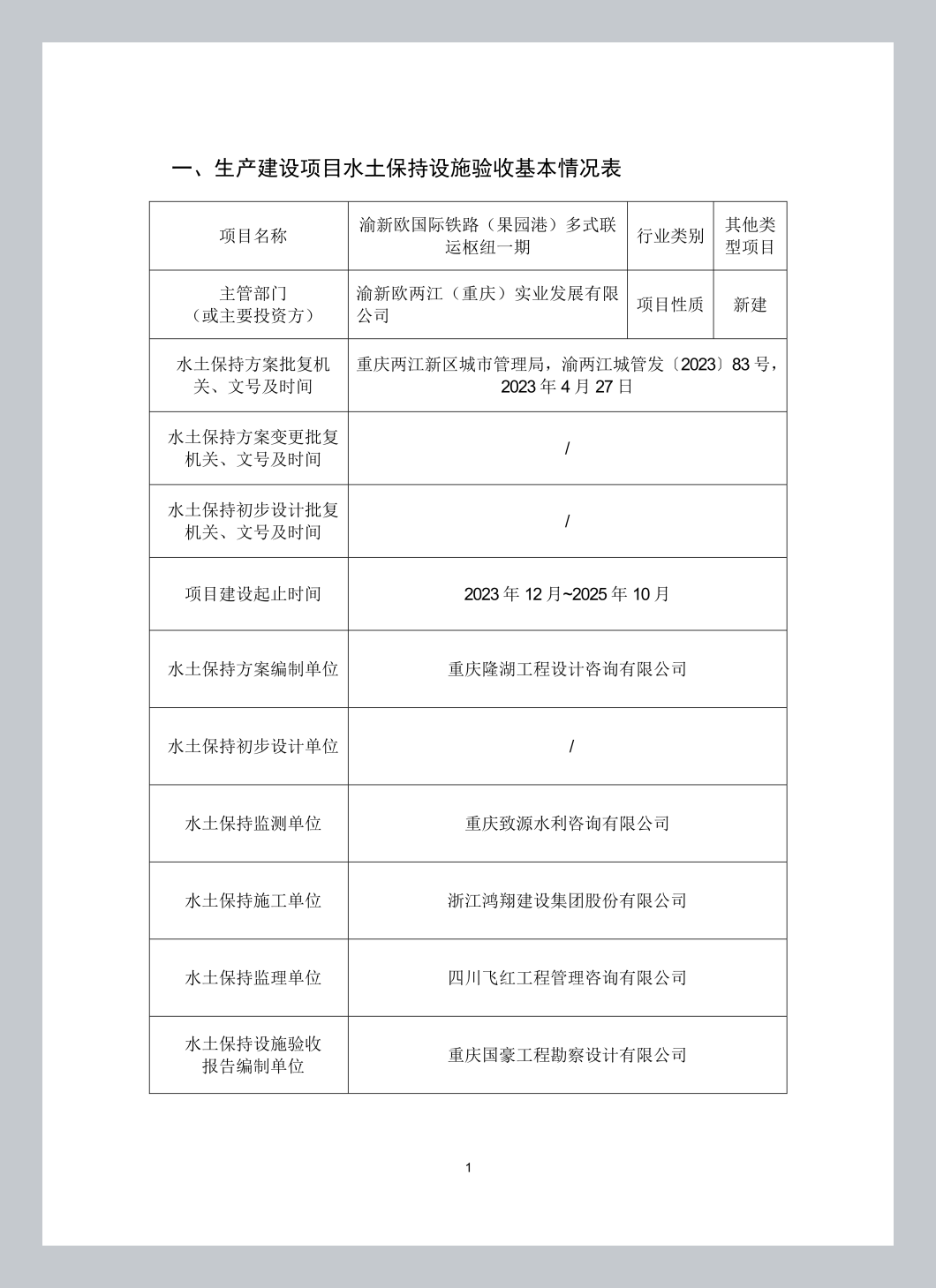
渝新欧国际铁路(果园港)多式联运枢纽一期水土保持设施自主验收资料报备的公告
主题分类:
水利、水务
体裁分类:
公告公示
有效性:
渝新欧国际铁路(果园港)多式联运枢纽一期水土保持设施自主验收资料报备的公告
语音播报
语音合成中,请耐心等待...
进入播报模式
语音播报
退出播报模式
字号:

经审核,渝新欧国际铁路(果园港)多式联运枢纽一期水土保持设施已经渝新欧两江(重庆)实业发展有限公司验收合格,水土保持设施自主验收资料符合格式规定,并已在水保验收公示网上向社会公开,同意接受报备并予公告。

 

附件:渝新欧国际铁路(果园港)多式联运枢纽一期水土保持设施验收鉴定书


重庆市两江新区水利局    

2026年3月6日       

(此件公开发布)

附件:

分享到微信朋友圈
×

打开微信,点击底部的“发现”, 使用“扫一扫”即可将网页分享至朋友圈。

扫一扫在手机打开当前页

分享:
打印: